宋文华(1911—1941),中共党员,四川省乐山市五通桥区人。1929年加入中国共产党,1941年上高会战中,宋文华率部向日军冲杀不幸中弹牺牲,年仅30岁。
宋文华1911年2月出生于五通桥牛华镇团结街,其父以经营茶叶为生。宋文华少时在当地读小学,1927年考入乐山县中念书。1930年初中毕业时,正值国难之秋,且家庭生计困难,宋文华无心深造,救国心切,遂考入四川边防军军官学校学习军事。1933年宋文华以优异成绩毕业被派往国民党军47军104师任排长。抗日战争全面爆发时提升为连长。1937年9月,宋文华随47军奉命出川抗战。1938年2月,宋文华在晋南长治对日血战中身负重伤,被送回成都治疗。
1938年春,日军攻占江西湖口要塞,九江岌岌可危,武汉震动,国民党军第30集团军奉命出川东下。此时,宋文华伤势尚未痊愈,杀敌心切,不愿留在后方,几度请缨杀敌,被获准随30集团军再度出川抗战。宋文华时任师部上尉附员,于同年秋由湖南岳阳星夜兼程赴江西瑞昌前线。在麒麟峰、棺材山、万家岭一带战役中,多次与日军浴血奋战。1939年在武宁与日军鏖战后,宋文华被选送湖南沅陵30集团军战地军官教育团,编入第二区队任分队长。整训中,宋文华文武兼优,尤其擅长于军事理论,学员们都很佩服他,誉为“宋讲堂”。
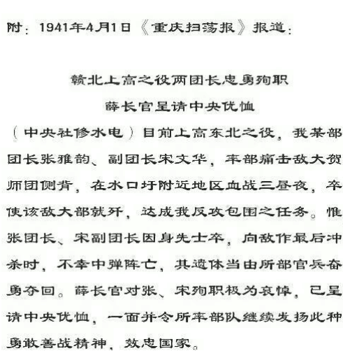
1940年秋,江西前线战事突变,宋文华即奉命调任30集团军新15师44团少校团副。1941年春,日军聚集三四万人,直向19集团军总部所在地上高窜犯,战情危急。新15师奉命增援,投入上高会战,宋文华抱病与张雅韵团长一道参战,宋张率团星夜兼程驰援。由所在师后援部队冲为前锋,于3月24日在水口墟一带猝然从日大贺师团侧背猛烈突击,血战三昼夜,敌人大部被歼。3月27日拂晓,日军出动大批飞机对新15师44团进行报复性的疯狂轰炸,张雅韵、宋文华率部向日军作最后冲杀时,不幸中弹牺牲,遗体由所在部队官兵奋勇夺回。宋文华牺牲时年仅30岁。张雅韵、宋文华的血没有白流,4月9日,持续26天的上高会战胜利结束,有效缓解了华北战场我军压力,日军“鄱阳平原扫荡”作战计划被彻底挫败。此次胜利重挫日军士气,极大鼓舞了中国抗战军民的斗志与信心。

1941年4月1日《重庆扫荡报》报道
会战结束后,张、宋二位遗体被合葬在现修水县义宁镇南桥村黄土坑的罗汉献肚山,二人生前并肩抗日,殉难后同墓共碑。2016年,修水县人民政府在原墓重修墓茔、立碑纪念。

上高会战阵亡将士墓
1987年2月12日,四川省人民政府追认宋文华为革命烈士。2001年6月,宋文华烈士的事迹被中共中央党史研究室收录进《中国共产党革命英烈大典》。
(乐山市委党史和地方志研究室 乐山市五通桥区委党史研究室 供稿)



